심의면제 등 기준
- 심의면제 : 연구대상자 및 공공에 미치는 위험이 미미한 연구로서 아래 연구에 해당하는 경우
인간대상연구 또는 개인식별정보를 수집하거나 기록하지 않는 인간대상연구로서 다음 각 호의 어느 하나에 해당하는 연구에 대하여 위원회 심의면제를 확인할 수 있다.
- 1 연구대상자 등을 직접 조작하거나 그 환경을 조작하는 연구 중 다음 각 목에 해당하는 연구. 단, 취약한 환경의 연구대상자를 포함하는 연구는 심의면제 대상에서 제외한다.
- 가. 약물투여, 혈액채취 등 침습적 행위가 개입되지 않는 연구
- 나. 신체적 변화가 초래되지 않는 단순 접촉측정 장비 또는 관찰 장비만을 사용하는 연구
- 다. 「식품위생법」시행규칙 제3조에 따라 판매 등이 허용되는 식품을 이용하여 맛 또는 질을 평가하는 연구
- 라. 「화장품법」제8조제1항 및 제2항에 따른 안전기준에 적합한 화장품을 이용하여 사용감 또는 만족도 등을 조사하는 연구
- 2 대면을 하더라도 연구대상자등이 불특정다수이고「개인정보보호법」제23조에 따른 민감정보를 수집하거나 기록하지 않는 연구. 단, 취약한 환경의 연구대상자를 포함하면 심의를 면제할 수 없다.
- 3 연구대상자등을 직접 대면하지 않는 연구로서 기존의 자료나 문서를 이용하는 연구
다음 각 호에 해당하는 인체유래물연구의 위원회 심의면제를 확인할 수 있다.
- 1 연구자가 개인정보를 수집ㆍ기록하지 않은 연구 중 다음 각 목의 연구
- 가. 인체유래물은행이 수집ㆍ보관하고 있는 인체유래물과 그로부터 얻은 유전정보(이하 “인체유래물등”이라 한다)를 제공받아 사용하는 연구로서 인체유래물등을 제공한 인체유래물은행을 통하지 않으면서 개인정보를 확인할 수 없는 연구
- 나. 의료기관에서 치료 및 진단을 목적으로 사용하고 남은 인체유래물등을 이용하여 정확도 검사 등 검사실 정도관리 및 검사법 평가 등을 수행하는 연구
- 다. 인체유래물을 직접 채취하지 않는 경우로서 일반 대중이 이용할 수 있도록 인체유래물로부터 분리ㆍ가공된 연구재료(병원체, 세포주 등을 포함한다)를 사용하는 연구
- 라. 연구자가 인체유래물 기증자의 개인식별정보를 알 수 없으며, 연구를 통해 얻어진 결과가 기증자 개인의 유전적 특징과 관계가 없는 연구. 다만, 배아줄기세포주를 이용한 연구는 제외한다.
- 2 「초ㆍ중등교육법」제2조 및「고등교육법」제2조에 따른 학교와 보건복지부장관이 정하는 교육기관에서 통상적인 교육과정의 범위에서 실무와 관련하여 수행하는 연구
- 3 공중보건상 긴급한 조치가 필요한 상황에서 국가 또는 지방자치단체가 직접 수행하거나 위탁한 연구. 다만, 이 경우 연구자 또는 해당 연구를 수행하는 기관의 장은 사후에 보건복지부장관이 지정하는 공용위원회에 보고하여야 한다.
- 심의제외 : 생명윤리법 시행규칙 제2조 제2항(심의대상 예외)에 해당되는 인간대상연구
(다만, 동 규칙 동조 제3항에 따른 심의신청이 있는 경우 제외)
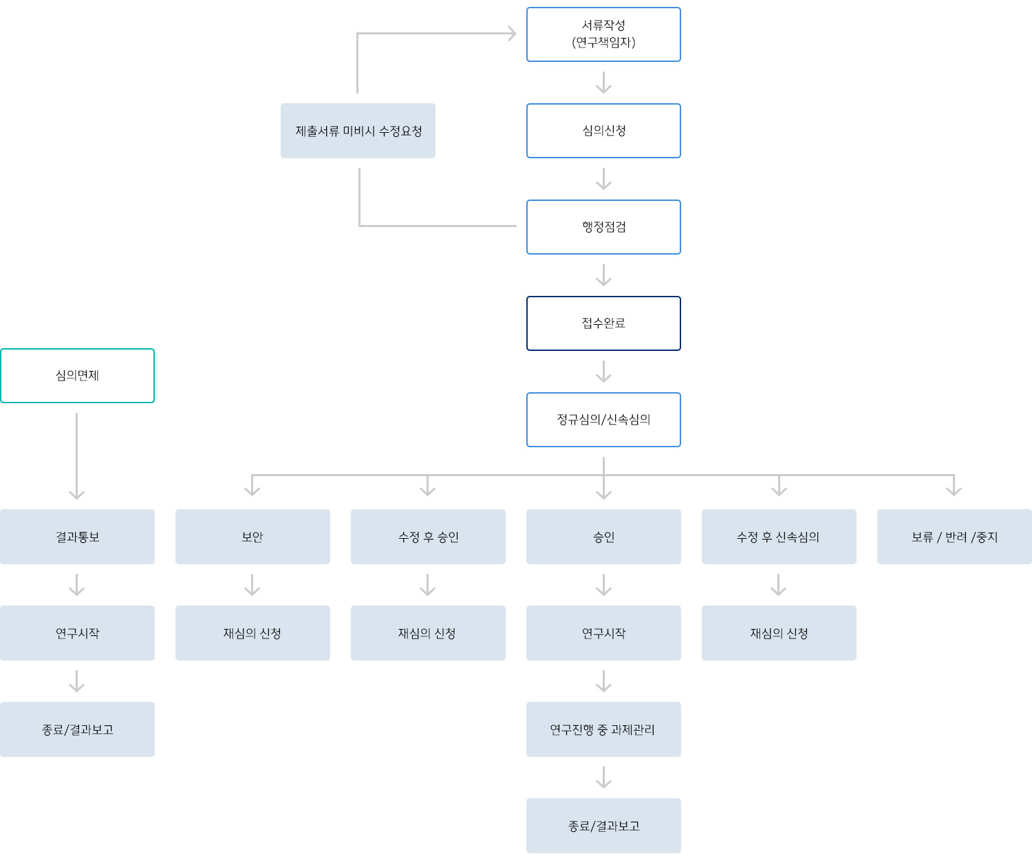
심의결과 유형
| 심의결과 유형 | 유형별 내용 |
|---|---|
| 승인 | 제출된 연구계획서를 그대로 승인하는 경우 |
| 수정 후 승인 | 제출된 연구계획서 또는 동의서 등에서 일부의 수정이 요구되는 경우로서 수정 요청 사항이 연구의 수행 또는 연구대상자 보호에 직접적인 영향을 미치지 않은 경우 |
| 수정 후 신속심의 | 제출된 연구계획서 또는 동의서 등에서 중요한 수정이 요구되는 경우로서 수정을 전제로 연구의 수행이 가능한 경우 |
| 보완 | 제출된 연구계획서 또는 동의서 등에 연구의 수행 또는 연구대상자 보호에 중요한 문제가 있다고 판단되어 자료보완 또는 수정이 요구되는 경우 |
| 보류 / 반려 / 중지 |
|